Volume 1 Number 2 (2025) Intelligent Agriculture(ia)

Intelligent Agriculture

Volume 1 Issue 2 (2025)

Article Article ID: 1633

Improving Millet Production Through Solar Energy‑Based Automation in Nepal

The millet, a local Nepali grain, is nutritionally rich and helps increase food security in extreme mountain weather conditions. This paper suggests the use of solar energy‑powered mechanization as a sustainable change to transform millet farming in Nepal. Solar power can be utilized to power irrigation systems, harvesters, and other equipment, thereby maximizing water utilization, minimizing drudgery, and ensuring the timely start of activities, while also substituting fossil fuels or grid power with high solar energy potential in Nepal. The research was conducted in the provinces of Gandaki and Bagmati in Nepal, specifically in areas where millets are a major crop. Two hundred forty millet farmers in a quantitative survey were interviewed to determine production issues and technology adoption, and a purposive subset of 18 farmers in controlled field trials was tested to test the performance of solar‑powered technologies. However, problems such as the high upfront costs, lack of technical skills, inefficient supply chain, and the inability to scale up in the smallholders block the expansion of the masses. To address these challenges, the study recommends coordinating efforts among government agencies, development partners, and private stakeholders. Subsidies, capacity building, and custom technology design can be used as strategic interventions. The increased solar mechanization of millet farming holds the potential of transformational gains: improved food security, rising farm incomes, a less harmful effect on the environment, and climate‑resilient farming in Nepal.

Article Article ID: 1665

AI‑Powered Deep Learning Web Application for Automated Plant Disease Diagnosis with Rich Visual Analytics

This work presents an AI system powered by artificial intelligence and based on deep learning for diagnosing and detecting plant diseases. Using a CNN that has been trained and optimized on the Plant Village dataset, major crops such as tomatoes, potatoes, and bell peppers can have their illnesses properly classified. The method provides comprehensive diagnostic data, including taxonomy, organisms responsible for the disease, nutritional deficit mimics, and external symptoms, in addition to illness class predictions. Innovatively, the system incorporates the Rich Python library, which enables a graphical, colour-coded command-line interface. Because of this, users can receive detailed, interactive feedback within the terminal itself. The programme was designed with easy use in mind and is intended for use by researchers, educators, and farmers in real-world agricultural settings. Facilitating the detection and understanding of plant health issues in real time aids in learning and practical decision-making. This study demonstrates how integrating AI with agricultural diagnostics can enhance interpretability, usefulness, and overall impact. Finally, it stresses how technology based on deep learning could revolutionize crop health monitoring and agricultural education.

Article Article ID: 1684

Artificial Intelligence in Agriculture: Ethical Stewardship, Responsible Innovation, and Governance for Sustainable Food Systems

Agriculture’s “4.0” transition increasingly relies on artificial intelligence (AI), IoT sensing, robotics, and decision-support. This review synthesizes Q1/Q2 scholarship, multilateral policy, and national AI strategies to assess how AI is changing farm stewardship and what guardrails align innovation with equity and sustainability. Methods combine a systematic literature review, comparative policy analysis (FAO, OECD, India’s #AIForAll, Rwanda AI Policy), NLP-assisted meta-synthesis of agri-AI discourse, theological analysis of stewardship texts (Gen. 1:26–28, Gen. 2:15), and case illustrations (precision irrigation, UAV spraying, mobile advisory). Results show AI improves resource-use efficiency and foresight (e.g., precision irrigation; targeted drone spraying) while introducing risks of dependency, opacity, and data-extractive business models. We propose a multi-level governance scaffold—farmer-centric data rights, explainability thresholds, context-appropriate human oversight, and compute-energy budgeting—mapped to Responsible Innovation (AIRR) and Value-Sensitive Design. We translate stewardship into measurable design constraints (e.g., water-withdrawal and biodiversity “red lines,” local-language interfaces, offline capability). Policy implications include numbered-style impact assessments, mandatory farmer representation on regional AI councils, and adoption equity metrics. Properly governed, AI can act as a tool of care for households, communities, and creation rather than a driver of technocratic consolidation.

Article Article ID: 2045

Development of a Hydroponic System for Laboratory Rice Cultivation under 29 Nutrient Variation Treatments in a Greenhouse Environment

This research discusses the creation and evaluation of an IoT-enabled hydroponic system built for controlled laboratory production of rice under 29 nutritional variation treatments within a greenhouse setting. The system featured automated watering, real-time monitoring, and continuous data logging to adjust temperature, humidity, pH, and electrical conductivity, ensuring exact environmental and nutrient control. Sustainable substrates such as coco peat and rice husks were applied to offer optimum aeration and moisture retention. Twenty-nine fertilizer recipes with different levels of N, P, and K were tried on the Farro 44 variety of rice and monitored for growth, tillering, and production as per fertilizer rates. Research indicated that plants receiving well-balanced formulas of N:P:K values of 10.50:5.25:10.50 ppm and 14:7:14 ppm were conducive for healthy vegetative growth, maximum tillering, and optimal production at 93 g per pot. Treatment with inadequate amounts caused a hold on growth with chlorosis and reduced biomass. The IoT-based control system made better use of water and nutrients and showed that hydroponic methods were good for precision farming. The research identifies and emphasizes the feasibility and efficacy of combining controlled hydroponics with IoT as an approach toward streamlined nutrient and water utilization for successful production. The use of solar energy and AI technology would be an area worth exploring for research on the large-scale implementation of intelligent hydroponic systems.

Article Article ID: 1944

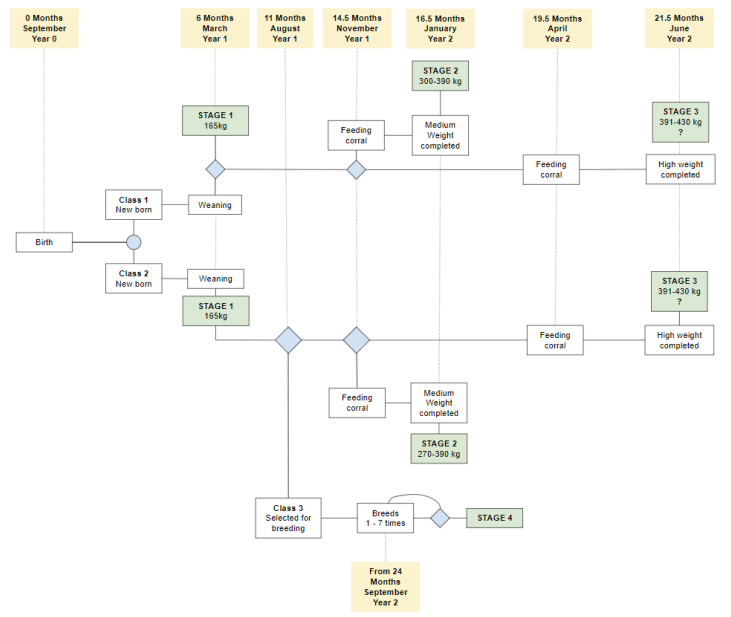
A Mixed Integer Linear Programming Model for Livestock Planning

In this work, we propose a mixed integer linear programming formulation for the strategic planning of a livestock operation over a multi-period horizon. The model aims to optimize the overall revenue of the operation while explicitly accounting for the complex biological, operational, and economic constraints inherent to livestock breeding systems. These constraints include herd dynamics, breeding and replacement decisions, capacity limitations, resource availability, and time-dependent production factors. The proposed formulation provides a structured and transparent decision-support framework that captures the dependencies between planning periods and supports long-term strategic decision-making. To assess the effectiveness and robustness of the model, extensive computational experiments are conducted across multiple scenarios and parameter settings that reflect realistic operational conditions. The results are benchmarked against a contesting model that represents the heuristic-based decision rules currently applied by company managers. The numerical results demonstrate that the model consistently adapts to diverse scenarios, outperforming the existing heuristics in terms of revenue and resource utilization. Moreover, the solutions obtained are interpretable and aligned with managerial intuition, which facilitates their practical adoption. Overall, the proposed approach shows strong potential as a systematic tool to support and improve livestock operation planning and management decisions.